邮箱密码重置指引
- 2024-04-16 16:24:00
- admin 原创
- 113
邮箱密码重置指引
如有绑定手机:
1.点击邮箱登录页面,登录按钮下方“忘记密码?”
2.根据重置页面流程,填入用户名、验证码、手机号等信息完成验证。
3.根据重置页面流程,重置密码完成后,即可登录。
注意:如果前期输错密码次数较多,会被锁定电脑IP。即便重置密码后当前电脑也无法登录,需要更换电脑登录。
如未绑定手机:
1.登录大数据资源管理中心网站,点击顶部菜单“基础设施”。在“基础设施”页面中,点击左侧菜单的“政务邮件系统”。
大数据资源管理中心网站地址:http://www.shenzhen.net.cn/
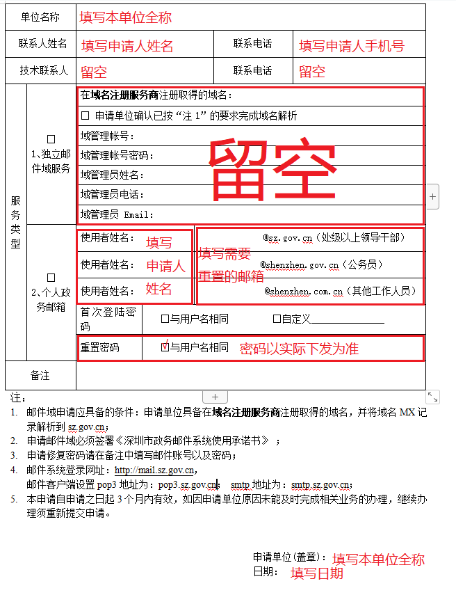
2.下载“政务邮件系统”内容页面中,申请材料第1项:《深圳市政务邮件系统申请表(外网)》。
3.填写《深圳市政务邮件系统申请表(外网)》。
单位名称:填写本单位名称全称;
联系人姓名:填写邮箱使用人姓名;
联系电话:填写邮箱使用人手机号码;
技术联系人:留空不填;
服务类型 → 2、个人政务邮箱:根据邮箱后缀填写对应邮箱栏目;
首次登录密码:留空;
重置密码:勾选与用户名相同(以实际下发为准);
申请单位(盖章):填写本单位名称全称;
日期:填写申请日期。

4.表格填写完成后,录入OA系统。标题:政务邮件系统密码重置申请表(XXX申请人姓名)
5.录入OA系统完成后,下一环节点给综合处,IT技术袁工。
6.袁工在补充和审核无误后,将会点回给经办人,由经办人继续走处室流程,申请盖章。
OA流程图:
